Guidelines for Evaluating Process Plant Buildings for External Explosions, Fires, and Toxic Releases, 2nd Edition

Published

April, 2012

ISBN

978-0-470-64367-9

Page Count

232

Siting of permanent and temporary buildings in process areas requires careful consideration of potential effects of explosions and fires arising from accidental release of flammable materials. This book, which updates the 1996 edition, provides a single-source reference that explains the American Petroleum Institute (API) permanent (752) and temporary (753) building recommended practices and details how to implement them. New coverage on toxicity and updated standards are also highlighted. Practical and easy-to-use, this reliable guide is a must-have for implementing safe building practices.

Note: AIChE members and CCPS Member Company Employees now enjoy a 35% discount on all books.

Errata

Errata sheet for Guidelines for Evaluating Process Plant Buildings for External Explosions

Book:

  • Page 168 table 9.7 unit 2 last fatalities/year should be 1.6e-4 instead of 1.6x10r4 
  • Page 168 tablle 9.7 PL = 3.62E-3 fatalities per year and not 6.5E-3 fatalities per year 
  • Page 168 table 9.7 the outcome frequency for the sixth row should be 9.6x10^-6 instead of 9.4x10
  • Page 168 Summing the expected fatalities results in a PLL of 3.62E-3 instead of 6.5 X10^-3 

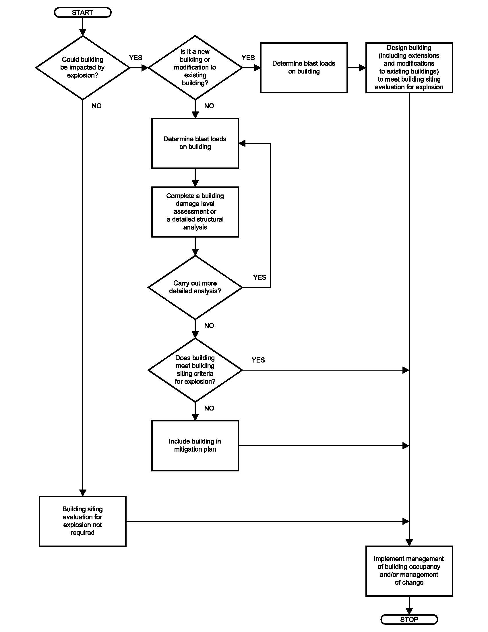
Figure 5.1